how to join two different sections?
how to join two different sections in NX?
-
Step 1:
Step1
-
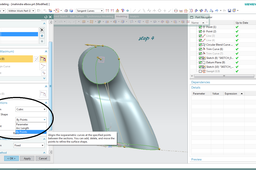
Step 2:
step 2
-
Step 3:
Step 3
-
Step 4:
Step 4
how to join two different sections in NX?
Step1
step 2
Step 3
Step 4